Design leadership

Wi-Fi calling

 
 
 

Wireless calling

Role: Lead designer

Team: 1 researcher

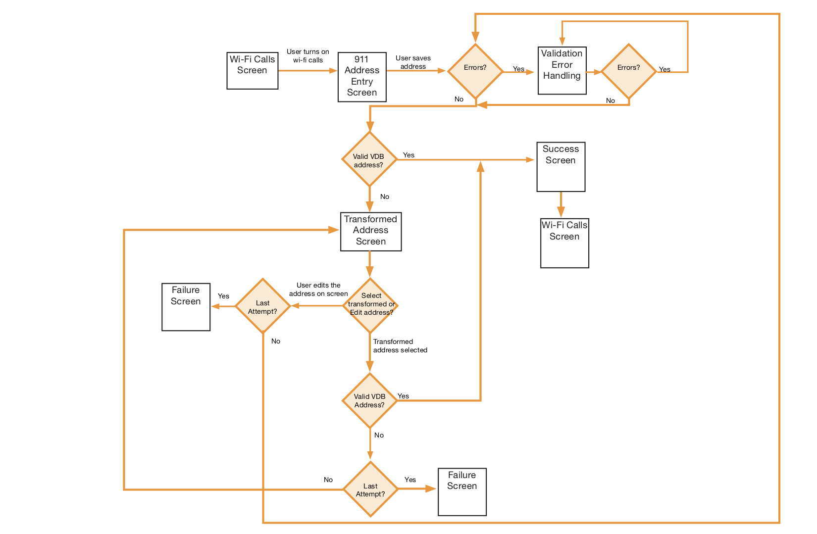
Sprint’s network was not as pervasive as it’s competitors so to boost coverage they released a new product to enable Wi-Fi calling on Android devices. Stringent rules required a valid address for emergency services to locate callers but validation routinely failed and every new Wi-Fi location required a new address. As the new sole designer on the project I was charged with improving the experience as well designing the new iOS experience.

 

Problem

Customers attempting to extend their cellular coverage turned to new technologies such as Wi-Fi Calling. In order to use the product a valid 911 address must be provided. Every new location required a valid address and the validation process was error prone resulting in approximately 45% validation rate across all customers.

 

Cross-functional collaboration

Consultation with cross-functional partners was necessary understand the current validation process. Through this consultation I was able to propose a new experience that reduced the need for new address capture and allowed for user-validation in the event of errors occurring. Working with the legal partners I was able to clearly and effectively communicate the risks and benefits of the proposal to executive leadership, resulting in approval to pursue this new path forward.

 

error handling

Error handling for addresses is critical, without a valid address the user cannot enable Wi-Fi Calling.  Using data and analytics collected from earlier releases additional error use cases were identified. This resulted in fffering the user validated option as well as the ability edit the input address helped ease these additional error scenarios.

 

Results

  • 80% validation rate of emergency addresses

  • New user validated address flows

  • Increased perception of network coverage

  • Awarded an internal Product Development quarterly award for re-imaging this experience

 

© 2018 CHRISTINE SCHUMAKER, ALL RIGHTS RESERVED.